Kaikki ajat ovat UTC + 2 tuntia [ DST ]




 Sivu 1/1 [ 10 viestiä ] 
Kirjoittaja Viesti
 Viestin otsikko: Xantian puhallin jäi täysille
ViestiLähetetty: 27.11.2011 11:24 
Käyttäjän avatar

Viestit: 7851
Paikkakunta: Eurajoki

Profiili WWW
Koitin etsiä vanhoista viestiketjuista, mutta en löytänyt sopivaa. Käsittääkseni etuvastusvika saa pohaltimen toimimaan joko täysillä tai ei lainkaan, väliasennot puuttuvat.

Eilen hyppäsin tuohon ilmastoituun 2-koppaiseen Xanttuun eikä puhallin pöhissyt automaatilla. Käänsin täysille ja johan alkoi puhkua mutta ei sitten enää lopettanutkaan. Nyt se puhaltaa täysillä tai ainakin lähes täysillä säätimen asennosta riippumatta.
Säätimen nuppi tuntuu samanlaiselta kuin ennenkin, ensin kävikin mielessä että josko se olisi irronnut säätövivusta.

Mistä kannattaisi lähteä vikaa etsimään? Vika on toistunut seisottamisen ja käynnistysten välillä samanlaisena, akkua en ole irrotellut. Puhaltimen ja puhaltimen releen sulakkeet käytin pois paikaltaan...



-=Citroën - Yhtä mukava kuin hyvä nojatuoli. Mutta parempi ajaa.=-
-=C-Crosser 2.2HDi '07|C4 Cactus BlueHDi100 ETG '16=-
Poissa
   
 
 Viestin otsikko: Re: Xantian puhallin jäi täysille
ViestiLähetetty: 27.11.2011 12:23 
Käyttäjän avatar

Viestit: 7490
Paikkakunta: Taipalsaari
Teuski kirjoitti:
Mistä kannattaisi lähteä vikaa etsimään? Vika on toistunut seisottamisen ja käynnistysten välillä samanlaisena, akkua en ole irrotellut. Puhaltimen ja puhaltimen releen sulakkeet käytin pois paikaltaan...
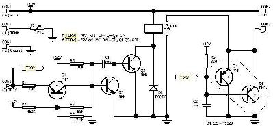
Ei kai siellä mitään etuvastusta ole? Itse aloittaisin tutkimukset sen ohjaimen kivistä. Niihin pääsee helposti käsiksi ja ovat varsin todennäköinen vikapaikka. Sieltähän sitä voi sitten muutenkin tutkia...

Liitteet:
Puhallin.jpg
Puhallin.jpg [ 41.37 KiB | Katsottu 6400 kertaa ]



VW Passat B7
Poissa
   
 
 Viestin otsikko: Re: Xantian puhallin jäi täysille
ViestiLähetetty: 27.11.2011 13:27 
Käyttäjän avatar

Viestit: 7851
Paikkakunta: Eurajoki

Profiili WWW
laakeri kirjoitti:
Ei kai siellä mitään etuvastusta ole? Itse aloittaisin tutkimukset sen ohjaimen kivistä. Niihin pääsee helposti käsiksi ja ovat varsin todennäköinen vikapaikka. Sieltähän sitä voi sitten muutenkin tutkia...


Mistäs niihin käsiksi pääsee? Säädinpaneelin takana?



-=Citroën - Yhtä mukava kuin hyvä nojatuoli. Mutta parempi ajaa.=-
-=C-Crosser 2.2HDi '07|C4 Cactus BlueHDi100 ETG '16=-
Poissa
   
 
 Viestin otsikko: Re: Xantian puhallin jäi täysille
ViestiLähetetty: 27.11.2011 14:26 

Viestit: 4467
Paikkakunta: Paimio
Lähtevät puhaltimen mukana. Hanttarin jalkatilan puolelta. Muutama muoviruuvi ja jokunen metallinenkin irti, sitten pahvit taitetaan alas. Puhallin kiinni 3:lla ristikanta?ruuvilla....Voit samalla huoltaa laakerit....öljyä vaikka jollain ohuella metallilangalla, kyllä onnistuu..


Poissa
   
 
 Viestin otsikko: Re: Xantian puhallin jäi täysille
ViestiLähetetty: 27.11.2011 14:47 
Käyttäjän avatar

Viestit: 7490
Paikkakunta: Taipalsaari
Jeps, kuten ealab kertoi. Sitten voit alottaa tutkimalla nuo päätekivet, taitavat olla TO-3-koteloisia. Voit toki myös tulosignaalin mittailla ja varmistaa.



VW Passat B7
Poissa
   
 
 Viestin otsikko: Re: Xantian puhallin jäi täysille
ViestiLähetetty: 27.11.2011 15:07 
Käyttäjän avatar

Viestit: 235
Paikkakunta: Lempäälä
Mulla oli toisessa xantussa juurikin sellainen vika että puhallin huusi täysillä säätimen asennosta riippumatta.
Sitten kun olin saanut uudet tehokivet hommattua, ja menin irrottelemaan puhallinta niin kas, puhallin toimi kuten pitikin.
Epäilen että joko toinen tehokivi on ollut oikarissa ja paloi sitten lopulta poikki, ja nyt puhallin säätyy yhden transistorin voimalla. Toinen vaihtoehto on, että relettä ohjaavan transistorin suojadiodi olisi mennyt ensin oikariin ja sitten palanut poikki.
Vaihtoehtoja on toki muitankin, mutta nuo olisin tutkinut ensimmäisenä.
Tutkitaan sitten lisää kun seuraavan kerran temppuilee.

Se raitisilmasuodatin kannattaa muuten vaihtaa säännöllisesti. Tehotransistorien jäähdytys riippuu oleellisesti siitä ilmavirrasta mikä suodattimen läpi tulee.



-07 C4 Picasso
-04 Xsara Picasso "Moottorimuna"
Ex:
-02 C5 Break 2.0
-02 Xsara Picasso 2.0 HDI
-92 XM V6 Break
-96 XM 2,5 td Break
-89 XM 2.0i Berline
-00 Xantia Break Exclusive
-98 Xantia Break Business
Poissa
   
 
 Viestin otsikko: Re: Xantian puhallin jäi täysille
ViestiLähetetty: 02.12.2011 21:20 

Viestit: 40
Imekää kiviänne.En tiedä miten savon suunnalla,mutta meillä hämeessä niitä kutsutaan transistoreiksi. :ugeek:


Poissa
   
 
 Viestin otsikko: Re: Xantian puhallin jäi täysille
ViestiLähetetty: 03.12.2011 22:34 
Käyttäjän avatar

Viestit: 7490
Paikkakunta: Taipalsaari
xsara vts kirjoitti:
meillä hämeessä niitä kutsutaan transistoreiksi. :ugeek:
Ammattilaiset kutsuvat moisia yleisesti ottaen kiviksi - ei tarvitse sitten eritellä, puhutaanko trankuista vai tyristoreista :)



VW Passat B7
Poissa
   
 
 Viestin otsikko: Re: Xantian puhallin jäi täysille
ViestiLähetetty: 04.12.2011 01:11 

Viestit: 4467
Paikkakunta: Paimio
xsara vts kirjoitti:
Imekää kiviänne.En tiedä miten savon suunnalla,mutta meillä hämeessä niitä kutsutaan transistoreiksi. :ugeek:


Olisiko tuo vain "hämeen hitautta". Kun 60-luvun lopulla läksin Hämeestä, niin silloinkin olivat transistoreja,tai trankkuja. :) ;) Aloitin siellä harrastukseni ainakin mustilla lasikuorisilla AC/OC-tyypin trankuilla, ehkä jo aiemminkin, tyyppejä en muista, olivat punaisia, lasikuorisia? Tuo "kivi" taitaa olla To-3- koteloisen trankun nimitys. Kotelo taisi olla jo 60-luvun alussa. Eräs tyyppi oli OC20, ?. Ti:n GP297-1 oli mutterimallinen alumiinikotelo, tuota käytettiin TM:n rakenteluohjeessa "10wattinen kourassa".


Poissa
   
 
 Viestin otsikko: Re: Xantian puhallin jäi täysille
ViestiLähetetty: 04.12.2011 01:37 
Käyttäjän avatar

Viestit: 7490
Paikkakunta: Taipalsaari
ealab kirjoitti:
Tuo "kivi" taitaa olla To-3- koteloisen trankun nimitys.
Meillä töissä puhutaan kyllä ihan yleisesti "kivistä" semmoisten tehopuolijohteiden kohdalla, joilla ei mitään standardinimistä koteloa edes liene... oli sitten GTO, IGBT tai IGCT. No eiväthän sentään kaikki puolijohteet ole "kiviä", kyllä diodit meillä ovat vain diodeja. :)



VW Passat B7
Poissa
   
 
Näytä viestit ajalta:  Järjestä  
 Sivu 1/1 [ 10 viestiä ] 


Paikallaolijat

Käyttäjiä lukemassa tätä aluetta: Ei rekisteröityneitä käyttäjiä ja 8 vierailijaa


Kaikki ajat ovat UTC + 2 tuntia [ DST ]


Et voi kirjoittaa uusia viestejä
Et voi vastata viestiketjuihin
Et voi muokata omia viestejäsi
Et voi poistaa omia vestejäsi
Et voi lähettää liitetiedostoja.

Etsi tätä:
Hyppää: