|
| Kirjoittaja |
Viesti |
|
Pastis
|
Viestin otsikko: xantia puhaltimen etuvastus Lähetetty: 07.02.2013 16:02 |
Viestit: 27
|
|
Ilmastoinnilla varustetun II-Xantian lämppärin etuvastus ei vastaa huutoihin - mistä päin autoa lähden etsimään?
|
|
|
|
 |
|
PietuG
|
Viestin otsikko: Re: xantia puhaltimen etuvastus Lähetetty: 07.02.2013 16:27 |
Viestit: 474
|
|
Pääset siihen puhaltimeen kiinni apukuskin jalkatilasta ja se sijaitsee suunnilleen hanskalokeron takana. Poista pahvi ja sen jälkeen avaat muistaakseni kolme ruuvia ja moottori irtoaa. Samassa paketissa on etuvastukset. Jotkut kolvaustaitoiset ovat niitä vaihtaneet, itse on ole vielä joutunut moista hommaa harjoittelemaan.
Kun taitamaton laittaa haluttoman tekemään tarpeetonta, tuntuu vähän siltä, että turha työ menee hukkaan.
|
|
|
|
 |
|
laakeri
|
Viestin otsikko: Re: xantia puhaltimen etuvastus Lähetetty: 07.02.2013 17:03 |
Viestit: 7490 Paikkakunta: Taipalsaari
|
Eihän siellä ilmastoidussa etuvastusta ole? Liitteet:
Puhallin.jpg [ 41.37 KiB | Katsottu 10160 kertaa ]
Trankkujen vaihtoon vaan...
VW Passat B7
|
|
|
|
 |
|
kokemjne
|
Viestin otsikko: Re: xantia puhaltimen etuvastus Lähetetty: 07.02.2013 17:10 |
Viestit: 4706 Paikkakunta: 05460 Hyvinkää
|
|
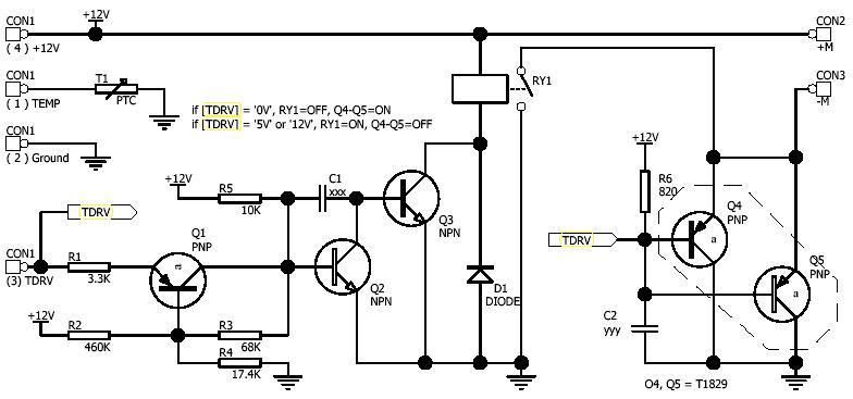
ja kun löydät just vastaavat kuin nuo T1829 trankut niin eti suuremmalla VIRRANkestolla.
|
|
|
|
 |
|
INikki
|
Viestin otsikko: Re: xantia puhaltimen etuvastus Lähetetty: 07.02.2013 17:53 |
Viestit: 379
|
|
|
|
 |
|
laakeri
|
Viestin otsikko: Re: xantia puhaltimen etuvastus Lähetetty: 07.02.2013 18:03 |
Viestit: 7490 Paikkakunta: Taipalsaari
|
Ja koska hieman isommalla rahalla on saatavissa isommalla virrankestolla olevia trankkuja sopivalla vahvistuksella, niin tuonhan voi samantien muuttaa yksitrankkuiseksikin varmaan, eikä tarvitse jättää tuollaista rinnakkaispatenttia, jos ei halua. Pienellä rakentelulla tuohon voisi kyllä tehdä PWM:nkin... eihän trankkuja ole kiva aktiivitilassa käyttää 
VW Passat B7
|
|
|
|
 |
|
Akaile
|
Viestin otsikko: Re: xantia puhaltimen etuvastus Lähetetty: 07.02.2013 18:50 |
Viestit: 1977 Paikkakunta: Espoo
|
Onko noiden trankkujen hajoamisen esiaste se, että puhallus pätkii niinkuin säätö ei osaisi päättää millä teholla nyt puhalletaan? 
Berlingo 1.9D -04, Xantia V6 Break -00, Xantia 1.8 16v Exclusive Break -00, Xsara 1.6i -00, GS Pallas -77, 2cv6 AK??? -76, 2cv-Super -71, 2cv6 -77, Dyane Super -73, Dyane -68
|
|
|
|
 |
|
kokemjne
|
Viestin otsikko: Re: xantia puhaltimen etuvastus Lähetetty: 07.02.2013 19:02 |
Viestit: 4706 Paikkakunta: 05460 Hyvinkää
|
|
tuskin , vaan tyypillinen alimitoitus
|
|
|
|
 |
|
amikutoseeni
|
Viestin otsikko: Re: xantia puhaltimen etuvastus Lähetetty: 07.02.2013 19:17 |
Viestit: 271 Paikkakunta: Lapinlahti
|
|
|
|
 |
|
laakeri
|
Viestin otsikko: Re: xantia puhaltimen etuvastus Lähetetty: 07.02.2013 19:30 |
Viestit: 7490 Paikkakunta: Taipalsaari
|
Akaile kirjoitti: Onko noiden trankkujen hajoamisen esiaste se, että puhallus pätkii niinkuin säätö ei osaisi päättää millä teholla nyt puhalletaan?  Vai hyppiikö tuleva jännitetaso?
VW Passat B7
|
|
|
|
 |
|
Akaile
|
Viestin otsikko: Re: xantia puhaltimen etuvastus Lähetetty: 07.02.2013 22:19 |
Viestit: 1977 Paikkakunta: Espoo
|
|
EOS. Ulkolämpöanturi on edelleen sökönä, eli josko tuo myös sotkisi automaattisäätöä?
Berlingo 1.9D -04, Xantia V6 Break -00, Xantia 1.8 16v Exclusive Break -00, Xsara 1.6i -00, GS Pallas -77, 2cv6 AK??? -76, 2cv-Super -71, 2cv6 -77, Dyane Super -73, Dyane -68
|
|
|
|
 |
|
laakeri
|
Viestin otsikko: Re: xantia puhaltimen etuvastus Lähetetty: 07.02.2013 23:08 |
Viestit: 7490 Paikkakunta: Taipalsaari
|
Akaile kirjoitti: EOS. Ulkolämpöanturi on edelleen sökönä, eli josko tuo myös sotkisi automaattisäätöä? Ilmastointi käyttää myös ulkolämpöanturia, joten kannattaa se korjata ennen enempiä ihmettelyjä.
VW Passat B7
|
|
|
|
 |
|
hans
|
Viestin otsikko: Re: xantia puhaltimen etuvastus Lähetetty: 08.02.2013 11:07 |
Viestit: 299 Paikkakunta: Kokkola
|
|
Ehkä vähän aiheen ohi, mutta puhalluksesta kuitenkin! Kysymyksessä -99 Xanttia ilmastoinnilla, puhaltimen säätöliuku ääriasennossa oikealla (suurin nopeus) tulee piiitkä tuumiminen ja aika useasti puhallin ei käynnisty lainkaan.Toisinaan taas tuumimisen jälkeen alkaa puhallin pyörimään normaalisti. Tällaisilla pakkaskeleillä tällainen arpominen on kiusallista, varsinkin kun säätimen palauttaminen pienemmille kierroksille ei välttämättä käynnistä puhallinta heti. Tuumiminen jatkuu aikansa , toistaiseksi puhallin on kuitenkin aina käynnistynyt!!!! Mistä vikaa on haettava?
|
|
|
|
 |
|
idefix
|
Viestin otsikko: Re: xantia puhaltimen etuvastus Lähetetty: 08.02.2013 11:19 |
Viestit: 1219 Paikkakunta: Ulvila
|
hans kirjoitti: Ehkä vähän aiheen ohi, mutta puhalluksesta kuitenkin! Kysymyksessä -99 Xanttia ilmastoinnilla, puhaltimen säätöliuku ääriasennossa oikealla (suurin nopeus) tulee piiitkä tuumiminen ja aika useasti puhallin ei käynnisty lainkaan.Toisinaan taas tuumimisen jälkeen alkaa puhallin pyörimään normaalisti. Tällaisilla pakkaskeleillä tällainen arpominen on kiusallista, varsinkin kun säätimen palauttaminen pienemmille kierroksille ei välttämättä käynnistä puhallinta heti. Tuumiminen jatkuu aikansa , toistaiseksi puhallin on kuitenkin aina käynnistynyt!!!! Mistä vikaa on haettava? Minusta edellä kuvattu on ominaisuus ei vika. Omassani toimii tismalleen samoin ja johtunee lämpötila asetuksista sitä vartenhan koelaudassa siinä kellon vieressä on se lämpötilan tunnistin. Ei se kyllä kauaa puhalla suurimmalla teholla vain sen aikaa että ilma hytissä on tuon anturin mielestä sopivan lämpäistä eli esim 22 asteista joka itselläni on sopiva lämpötila sisäilmaksi autossakin. Kun asetat säätövivun ihan vasempaan reunaan asentoon AUTO pääset nopeammin eroon isommasta nopeudesta. Myös sillä vivun asennolla (millä säädetään) ilman kierrätystä vasen ylempi vipu on merkitystä.
|
|
|
|
 |
|
laakeri
|
Viestin otsikko: Re: xantia puhaltimen etuvastus Lähetetty: 08.02.2013 20:36 |
Viestit: 7490 Paikkakunta: Taipalsaari
|
hans kirjoitti: Ehkä vähän aiheen ohi, mutta puhalluksesta kuitenkin! Kysymyksessä -99 Xanttia ilmastoinnilla, puhaltimen säätöliuku ääriasennossa oikealla (suurin nopeus) tulee piiitkä tuumiminen ja aika useasti puhallin ei käynnisty lainkaan. Käynnistyykö esim. kylmästä lähtiessä huurteenpoistoasennossa automaatilla kuitenkin aina normaalisti täydelle vauhdille sitten kun on saanut kennon lämpimäksi? Jos käynnistyy, niin liu'un putsausta voisi ehkä kokeilla. Jos taas ei, niin sitten voisi kokeilla, tuleeko puhaltimen ohjaimelle järkevä käsky. Pieni viivehän siinä täyteen vauhtiin pyöräytyksessä aina taitaa olla, ainakin meillä on. idefix kirjoitti: Minusta edellä kuvattu on ominaisuus ei vika. Omassani toimii tismalleen samoin ja johtunee lämpötila asetuksista sitä vartenhan koelaudassa siinä kellon vieressä on se lämpötilan tunnistin. Ei se kyllä kauaa puhalla suurimmalla teholla vain sen aikaa että ilma hytissä on tuon anturin mielestä sopivan lämpäistä eli esim 22 asteista joka itselläni on sopiva lämpötila sisäilmaksi autossakin. Siulla on sitten jotain vikaa siinä. Kun se puhaltimen liuku on oikeassa reunassa eli täydellä nopeudella, pyörii puhallin aina (moottorin käydessä) täyttä vauhtia välittämättä ilmastoinnin ohjaimesta tuon taivaallista. Eli voidaan unohtaa ne ilmastoinnin viisi lämpöanturia siksi aikaa. idefix kirjoitti: Kun asetat säätövivun ihan vasempaan reunaan asentoon AUTO pääset nopeammin eroon isommasta nopeudesta. Myös sillä vivun asennolla (millä säädetään) ilman kierrätystä vasen ylempi vipu on merkitystä. Miksi siitä täydestä nopeudesta pitäisi eroon päästä, jos sitä haluaa käyttää? 
VW Passat B7
|
|
|
|
 |
|
idefix
|
Viestin otsikko: Re: xantia puhaltimen etuvastus Lähetetty: 09.02.2013 12:32 |
Viestit: 1219 Paikkakunta: Ulvila
|
|
En tiä onko siinä vikaa vai ei, mutta sellainen pieni viive suurimmassa nopeudessa on aina ollut kun sen laittaa päälle se miettii muutaman sekunnin ennen kuin alkaa täysillä pauhaamaan. Mun mielessä ei oo käyny, että sellainen ois joku vika. On tietysti mahdollista ettei ton ikäinen ilmastointi enään pelitä uuden veroisesti. Kaikki kolme puhallin nopeutta kuitenkin toimivat ja AUTO asennolla se heittelee suurimman ja pienimmän välillä lämpötilojen mukaan. Huurteenpoisto asento humistaa täysillä puhallinta niinkuin ilmeisesti kuuluukin tietyn ajan, mutta ei se hurina nyt niin miellyttävää ole kuunnella, siksi tykkään että että puhallin menee pienemmälle teholle mahdollisimman nopeasti.
Laakeri mainitsi, että ois 8 kpl antureita ohjaamassa ilmastointia, en ole asiaan perehtynyt mutta kellon valoa laittaessa huomaa varmaan jokainen että siinä kellon vieressä on yksi näistä edellä mainituista. Ulkolämpötila anturi (peilissä) varmaan on yksi ilman sisääntulo kanavissa vois olettaa olevan myös jotain ja missähän muualta vois tarkistaa että ovat pelissä mukana. Ilmastoinnin kompurassa varmaan on jotain tunnistimia ? Itselläni ainakin on edessä tulevana keväänä taas se perinteinen huolto eli aineen täyttö vai miksi sitä sanoisi (2 v välein) mutta sillähän ei ole mitään tekemistä puhaltimen nopeuksien kanssa.
Sitten vielä yks juttu, minä ainakin käytän kesät talvet siis pidän päällä ilmastointia, eli nelivilkkujen napin vieressä on se nappi jossa palaa valo kun ilmastointi on päällä, ohjekirja ainakin näin kehottaa tekemään.
|
|
|
|
 |
|
laakeri
|
Viestin otsikko: Re: xantia puhaltimen etuvastus Lähetetty: 09.02.2013 14:54 |
Viestit: 7490 Paikkakunta: Taipalsaari
|
idefix kirjoitti: En tiä onko siinä vikaa vai ei, mutta sellainen pieni viive suurimmassa nopeudessa on aina ollut kun sen laittaa päälle se miettii muutaman sekunnin ennen kuin alkaa täysillä pauhaamaan. Mun mielessä ei oo käyny, että sellainen ois joku vika. On tietysti mahdollista ettei ton ikäinen ilmastointi enään pelitä uuden veroisesti. Kaikki kolme puhallin nopeutta kuitenkin toimivat ja AUTO asennolla se heittelee suurimman ja pienimmän välillä lämpötilojen mukaan. Huurteenpoisto asento humistaa täysillä puhallinta niinkuin ilmeisesti kuuluukin tietyn ajan, mutta ei se hurina nyt niin miellyttävää ole kuunnella, siksi tykkään että että puhallin menee pienemmälle teholle mahdollisimman nopeasti. No tuo kuulostaakin jo oikeammalta toiminnalta. Tosin ei siinä pitäisi puhaltimessä kolmea nopeutta olla vaan portaaton. Lopussa on toki pykälä ennen täyttä nopeutta ohjauksen toteutuksesta johtuen. PWM-ohjauksellahan tuon olisi huoletta voinut tehdä ilman tuollaista turhaa relekikkailuakin. idefix kirjoitti: Laakeri mainitsi, että ois 8 kpl antureita ohjaamassa ilmastointia, en ole asiaan perehtynyt mutta kellon valoa laittaessa huomaa varmaan jokainen että siinä kellon vieressä on yksi näistä edellä mainituista. Viisi kappaletta siellä on, kuten sanoin, ei kahdeksaa. Nuo mainitsemasi ja niiden lisäksi lämpöanturit jalkapuhallukselle, höyrystimelle ja puhalluskanavistossa. idefix kirjoitti: Sitten vielä yks juttu, minä ainakin käytän kesät talvet siis pidän päällä ilmastointia, eli nelivilkkujen napin vieressä on se nappi jossa palaa valo kun ilmastointi on päällä, ohjekirja ainakin näin kehottaa tekemään. Mie pidän kylmäkonetta päällä tarvittaessa, muulloin en (poislukien huurteenpoiston omat pyöräyttelyt), paitsi talvella silloin tällöin pyöräyttelen. Mitäpä sitä muuten suotta pyörimään pyytelemään, eipä se talvella lähdekään pyörimään. Miun Xantian ohjekirja neuvookin käyttämään kylmäkonetta kerran kuukaudessa, ei jatkuvasti. Mutta miun Xantiassa on kyllä vilkkujakin kuusi eikä neljää 
VW Passat B7
|
|
|
|
 |
|
|