Ei ole Xm:ssä semmoista relettä, tai ainakaan en ole vielä onnistunut moista löytämään. Puhallinmoottorin yhteydessä olevassa säätöyksikössä on kyllä rele, jota ohjataan samaisella jännitesignaalilla kuin nopeuttakin...

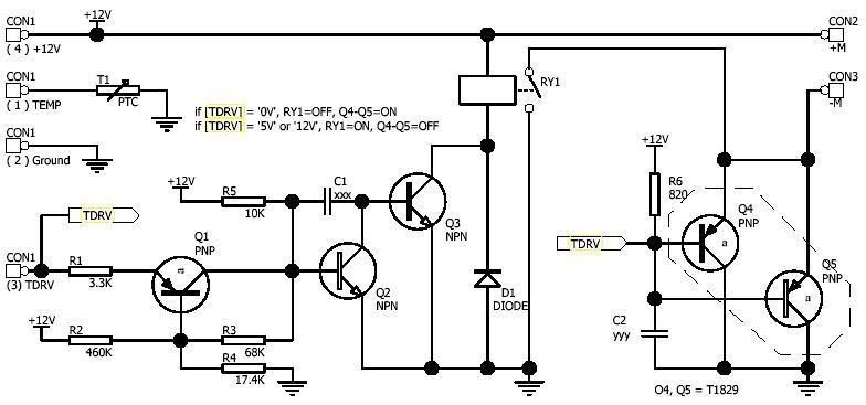
Tuommoinen kuvatus on joskus tullut vastaan, muistelen että Patongista, ja talteen laitoin että löydän tarvittaessa. Kuvasta näkyy vähän osviittaa ohjausjännitteen arvoille, miten nopeus käyttäytyy, sekä milloin pitäisi täysnopeuden releen vetää...

Omissa esiintyneet hämyt puhaltimen ohjauksessa ovat olleet joko oikoseen palaneissa transistoireissa tai sitten johtosarjassa vänkärin jalkatilassa. Siinä eniten ajetussa mikä miulla oli, johtosarjat olivat liitoksen kohdilta palaneet aika surulliseen kuntoon, silti toimien yleensä mutta satunnaisesti hävitti puhalluksen... Tuon isomman valkoisen liittimen kautta menee puhaltimelle sekä syöttö että ohjaukset, ja osa muistakin puoliautomaattisen ilmastoinnin johdotuksista, ja käsittääkseni tuosta kohdasta vaihtaen voisi asentaa minkä tahansa version ilmastoinnin ohjauksesta eli tässä ilmastointi liittyy auton muuhun johtosarjaan..?
Mutta täyttä puhallusta tuokaan vika ei antanut, vain puhaltimen hyytymisen, ja tarvittavien piuhojen uusimisen jälkeen toiminta palasi luotettavaksi Xm:n loppuelämän ajaksi...