|
| Kirjoittaja |
Viesti |
|
Soundi
|
Viestin otsikko: sisätilapuhallin pätkii Lähetetty: 29.06.2021 22:29 |
Viestit: 157
|
|
Moi,
Xantia break -99 1,8 v16.
Sisätilapuhallin toimii ja ei toimi.
Useinmiten lähtee pyörimään kun startaa, mutta toisinaan ei.
Ja silloin ei lähde edes kun laittaa manuaalisesti, eli ei siis "auto" asennolla.
Kun toimii, niin ei pidä mitään ääntä, pyörii siististi.
Mistä lähtisin vikaa etsimään?
Facebookin xantia ryhmässä esitettiin virtalukon pohjaa tai sitten puhaltimen hiiliä, tai puhaltimen relettä.
Missä tuo rele sijaitsee? jos sitä kokeilisi ensin.
Kiitos.
|
|
|
|
 |
|
peltipolvi
|
Viestin otsikko: Re: sisätilapuhallin pätkii Lähetetty: 30.06.2021 01:05 |
Viestit: 683 Paikkakunta: KUOPIO
|
|
|
|
 |
|
IJN
|
Viestin otsikko: Re: sisätilapuhallin pätkii Lähetetty: 30.06.2021 07:50 |
Viestit: 994
|
|
Virtalukot oli ykköskorisen ongelma, kun niissä ei ollut puhaltimelle relettä. Kakkoskorisessa kuten kysyjällä ongelma voi olla se rele, joka kuumenee ja sulaa jos joku liitos on vähänkään huono, virtaa menee sen verran paljon. Rele on kytkinpolkimen tienoilla olevassa ryppäässä. Hiilet voi tietysti olla viimeisillään myös, puhallin on hanskalokeron alla ja irtoaa xantiasta onneksi helposti niin pääsee katsomaan.
|
|
|
|
 |
|
Tapsa
|
Viestin otsikko: Re: sisätilapuhallin pätkii Lähetetty: 30.06.2021 09:57 |
Viestit: 162 Paikkakunta: Tuusula
|
Kirjoitan tähän ketjuun, vaikka vasta eilen sain aikaiseksi... Soundin ongelmat ovat aivan samat kuin minulla. Syyksi näyttää paljastuneen loppuun kuluneet hiilet puhaltimen mottorissa. Hiili jää kantamaan kuparisen johtimen pohjatessa uraansa. Tämä estää hiilen kulumisen niin lyhyeksi, että mahtuisi kaatumaan ja rikkomaan paikkoja. Minulla kuparipunoksessa oli todella selvä "kuristusjälki" kyseisessä kohdassa. Nyt on paikalla pidemmät hiilet ja tuntuu pelaavan ihan eri voimalla kuin ennen! Toisaalta, kiristelin myös nopeudensäätimen trankkujen ruuveja - ne olivat yllättävän löysällä. Alkuperäisessä ratkaisussahan nämä on kiinnitety niiteillä, mutta tähän olen joskus ~10 v sitten vaihtanut pelkät kivet ja joutunut korvaamaan niitit kotikonstilla. Joka tapauksessa pelkääjän jalkatilan huopa irti TX20 meisselillä, alin ruuvi on vähän hankala, eikä ihan pakko irrottaa. Puhallin putoaa irroittamalla kolme PZ2 kantaista ristipäätä. Kysymys: Mistä saisi uusia 8 x 9 mm kanttiinsa olevia hiiliä? Itse jouduin kierrätyspuuhiin... Tapsa
- Tapsa Vous n'imaginez pas tout ce que Citroën peut faire pour vous: C5 III 2.2 HDi - BX 19 GTi 4WD - Xantia Activa 2.0 TCT - Xantia Activa 2.1 TurboD - Xantia 2.1 TurboD Break
|
|
|
|
 |
|
Jalamari53
|
Viestin otsikko: Re: sisätilapuhallin pätkii Lähetetty: 30.06.2021 15:44 |
Viestit: 146
|
|
Minulla oli XM:ssä puhaltimelle tulevissa virtajohdossa huono kosketus, oli liitin löystynyt ja kipinöinyt. Oireet oli samat kuin Soundilla. Asettui liittimiä vähän puristelemalla.
GS 79 ....20 sitikkaa.....C5 CrossTourer
|
|
|
|
 |
|
laakeri
|
Viestin otsikko: Re: sisätilapuhallin pätkii Lähetetty: 30.06.2021 22:23 |
Viestit: 7490 Paikkakunta: Taipalsaari
|
Tapsa kirjoitti: Kysymys: Mistä saisi uusia 8 x 9 mm kanttiinsa olevia hiiliä? Itse jouduin kierrätyspuuhiin... Ja sitten vielä oikeaa kovuutta olevat... No mutta, ebaystä? Ehkä Suomestakin jostain voisi löytyä. Meidän moottoripuolen puolen pojilta kyllä tuskin noin pieniä löytyy...
VW Passat B7
|
|
|
|
 |
|
Soundi
|
Viestin otsikko: Re: sisätilapuhallin pätkii Lähetetty: 04.07.2021 18:53 |
Viestit: 157
|
|
Kiitos kaikille tähän saakka.
Mittasin puhaltimella tulevan liittimen virrat, auto käynnissä ja puhaltimen asento täysillä manuaali ohjauksella.
Liittimen punaiseen ja mustaan piuhaan ei tullut virtaa.
Auto on siis kakkoskoppainen -99 1.8i break.
Mistä seuraavaksi kannattaisi vikaa etsiä?,
Puhaltimen säätöpaneelista?
Vai onko vika sittenkin virtalukossa, vaikka auto onkin kakkoskoppainen?
Sunnuntaiterveisiä.
|
|
|
|
 |
|
laakeri
|
Viestin otsikko: Re: sisätilapuhallin pätkii Lähetetty: 04.07.2021 22:22 |
Viestit: 7490 Paikkakunta: Taipalsaari
|
Soundi kirjoitti: Kiitos kaikille tähän saakka.
Mittasin puhaltimella tulevan liittimen virrat, auto käynnissä ja puhaltimen asento täysillä manuaali ohjauksella.
Liittimen punaiseen ja mustaan piuhaan ei tullut virtaa. Näin voitiin jopa olettaa, mutta tuleeko noihin jännite kuitenkin? Ja tarkoitanet sitä ruskeaa nelinapaista liitintä? Sen pinnien 4 ja 2 (varmaankin punainen ja musta) väliltä jos ei löydy 12 V, kun virtalukko on käännetty sellaiseen asentoon, että puhaltimen pitäisi pyöriä, niin tarkista, löytyykö maata vasten jännite sulakerasian 13V VE:A1:ltä. Jos ei, tarkista F20. Jos ok, tarkista tuleeko sulakerasian 2V MR:2:lle 12 V maata vasten. Jos ei, tarkista sama virtalukon 2V MR:2:lta. Jos ei, tarkista saman liittimen :1:ltä. Jos ei sieltäkään, niin tarkista pääsulakerasian 4V NR:B:ltä. Sitten kun löytyy, mihin asti jännite tulee ja mihin ei, alkaakin vikakohde olla selvillä.
VW Passat B7
|
|
|
|
 |
|
Soundi
|
Viestin otsikko: Re: sisätilapuhallin pätkii Lähetetty: 05.07.2021 00:28 |
Viestit: 157
|
|
moi.
näin ajattelin tehdä
Mutta tuossa tuli jo monta hyvä mittauspaikkaa lisää.
Mutta mitä nuo numerot tarkoittavat?
Tiedän esim. että F22 on sulakerasiassa.
Mutta mihin nuo muut numerot viittaavat.?
|
|
|
|
 |
|
laakeri
|
Viestin otsikko: Re: sisätilapuhallin pätkii Lähetetty: 05.07.2021 01:10 |
Viestit: 7490 Paikkakunta: Taipalsaari
|
Soundi kirjoitti: Mutta mihin nuo muut numerot viittaavat.? D E:F alla olevan mukaisesti Liitteet:
lukuohje.png [ 93.33 KiB | Katsottu 8350 kertaa ]
VW Passat B7
|
|
|
|
 |
|
IJN
|
Viestin otsikko: Re: sisätilapuhallin pätkii Lähetetty: 05.07.2021 09:56 |
Viestit: 994
|
|
Puhaltimen rele kannattaa katsoa. Releiden numerot ja paikkakartat ovat sekavia noissa, mutta jos siinä on vikaa niin paljon että puhallin ei pyöri, se näkyy silmällä sulamisoireina releen ympärillä. Paikka on siellä syvällä kuskin jalkatilassa ja peili+lamppu+notkeaniskainen asentaja tarvitaan. Omassani (vm.2001) oli rele kypsä kun kilometrejä 180t, laitoin tilalle Hellan releen jossa merkinnät 4RD007.794-031 ja on toiminut hienosti 9 vuotta sillä. Tuossa Hellassa on diodi kytkentäpiikin tappajana, sellainen taisi olla myös alkuperäisreleessä. Tyyppinumerot saattavat olla vanhentuneita, mutta jonkun standardin mukainen se on ja ihan varaosakaupan hyllystä löytyi uusi. Releen virrankestoon kannattaa panostaa ja varmistaa että napoihin tulee kunnolliset kontaktit, se on varsin pienikokoinen puhaltimen ottamiin isoihin virtoihin nähden.
|
|
|
|
 |
|
Soundi
|
Viestin otsikko: Re: sisätilapuhallin pätkii Lähetetty: 05.07.2021 17:57 |
Viestit: 157
|
laakeri kirjoitti: Soundi kirjoitti: Mutta mihin nuo muut numerot viittaavat.? D E:F alla olevan mukaisesti Liitteet: lukuohje.png Kiitos kuvasta. Mutta missä nuo mittauspisteet sijaitsevat? F20 löytyy sieltä sulakerasiasta, Mutta missä muut D E F pisteet sijaitsevat fyysisesti? Onko olemassa jotain kuvaa mistä nakisi kaikki xantia releet ja se mihin ne vaikuttavat? Esim. Kytkinpolkimen vieressä on neljä relettä, mutta minkä toimintojen releitä ne ovat?
|
|
|
|
 |
|
Soundi
|
Viestin otsikko: Re: sisätilapuhallin pätkii Lähetetty: 05.07.2021 20:13 |
Viestit: 157
|
|
Kävin kaikki sulakkeet läpi ja irroitin ne releet siellä kuskin jalkatilassa.
Niin vain kävi että nyt jännite 12V tulee puhaltimelle menevällä ruskealle liittimelle.
Mutta itse puhallin ei värähdäkkään.
Ongelma siis tuntuisi olevan kuitenkin puhaltimessa itsessään.
|
|
|
|
 |
|
kokemjne
|
Viestin otsikko: Re: sisätilapuhallin pätkii Lähetetty: 06.07.2021 06:24 |
Viestit: 4706 Paikkakunta: 05460 Hyvinkää
|
|
|
|
 |
|
laakeri
|
Viestin otsikko: Re: sisätilapuhallin pätkii Lähetetty: 07.07.2021 22:33 |
Viestit: 7490 Paikkakunta: Taipalsaari
|
Soundi kirjoitti: Niin vain kävi että nyt jännite 12V tulee puhaltimelle menevällä ruskealle liittimelle.
Mutta itse puhallin ei värähdäkkään.
Ongelma siis tuntuisi olevan kuitenkin puhaltimessa itsessään. Tuohan on ennen päätettä, joten mittaahan ne trankut sieltä. Ei olisi ihan ensimmäinen, mistä ne pimenevät.
VW Passat B7
|
|
|
|
 |
|
Soundi
|
Viestin otsikko: Re: sisätilapuhallin pätkii Lähetetty: 24.07.2021 19:14 |
Viestit: 157
|
|
Uusimmat seikkailut puhaltimen kanssa.
Testasin vanhan puhaltimen suoran akkuun kytkemällä.
Pyöri hyvin. Laitoin sen kiinni ja kas kummaa, puhallin toimi normaalisti ja seurasi
ohajuspaneelin säätöjä.
Näin mentiin viikon verran.
Sitten puhallin alkoi taas sammumaan kesken ajon, tai ei käynnistynyt startatessa.
Tilasin Auto-Artikkelista uuden puhaltimen ( 79e)
Mutta kun laitoin sen kiinni piuhoihin, niin puhallin vain hieman koetti pyöriä.
Aivan kuin saisi startatessa eka signaalin, jonka joku toinen "signaali" kumoaa heti perään.
Virtaa tulee, mutta kumpikin puhallin, sekä uusi että vanha reagoivat samalla tavalla.
Kun siis auton käynnistää, puhallin ikäänkuin yrittää startata, mutta jokin "ohjaussignaali" kumoaa sen.
Mystinen vika.
Mistä lähtisitte vikaa etsimään?
|
|
|
|
 |
|
Soundi
|
Viestin otsikko: Re: sisätilapuhallin pätkii Lähetetty: 24.07.2021 21:38 |
Viestit: 157
|
|
Mittailin vielä puhaltimelle tulevan liittimen jännitteitä.
1.Liitin ( valkoinen johto) 5V
2. Liitin ( musta) 12V
3.Liitin ( oranssi) 0V ( paljonko tässä pitäisi olla?)
4.Liitin ( Punainen) 12V
Eli tuohon oranssiin ei tule mitään jännitettä.
|
|
|
|
 |
|
Teuski
|
Viestin otsikko: Re: sisätilapuhallin pätkii Lähetetty: 25.07.2021 00:24 |
Viestit: 7872 Paikkakunta: Eurajoki
|
|
Eiköhän jossain pidä maakin olla...
-=Citroën - Yhtä mukava kuin hyvä nojatuoli. Mutta parempi ajaa.=- -=C-Crosser 2.2HDi '07|C4 Cactus BlueHDi100 ETG '16=-
|
|
|
|
 |
|
Soundi
|
Viestin otsikko: Re: sisätilapuhallin pätkii Lähetetty: 25.07.2021 10:45 |
Viestit: 157
|
|
Eiköhän se tuo musta 12V ole.
Eihän sitä virtaa muuten pysty mittaamaan.
|
|
|
|
 |
|
Soundi
|
Viestin otsikko: Re: sisätilapuhallin pätkii Lähetetty: 25.07.2021 13:40 |
Viestit: 157
|
|
Onko jollain linkkiä tai kaaviota sisäilmasäätöyksiköstä ja sen tulo-ja lähtökaapeleista?
Millä jännitteellä yksikön pitäisi toimia?
Nyt näyttää siltä että säätöyksikköön ei tule mitään ohjausvirtaa.
|
|
|
|
 |
|
laakeri
|
Viestin otsikko: Re: sisätilapuhallin pätkii Lähetetty: 27.07.2021 12:52 |
Viestit: 7490 Paikkakunta: Taipalsaari
|
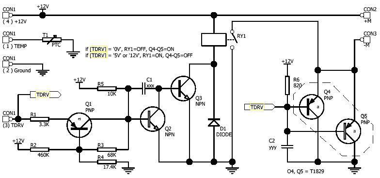
Soundi kirjoitti: Mittailin vielä puhaltimelle tulevan liittimen jännitteitä.
1.Liitin ( valkoinen johto) 5V
2. Liitin ( musta) 12V
3.Liitin ( oranssi) 0V ( paljonko tässä pitäisi olla?)
4.Liitin ( Punainen) 12V
Eli tuohon oranssiin ei tule mitään jännitettä. Teuski kirjoitti: Eiköhän jossain pidä maakin olla... Pitäisi olla pinnissä 2. Jos sieltä siis löytyy 12 V koria vasten, niin maavialtahan tuo vaikuttaisi. Soundi kirjoitti: Eiköhän se tuo musta 12V ole.
Eihän sitä virtaa muuten pysty mittaamaan. Virran mittaamiseen ei mitään potentiaalireferenssiä tarvita. Senhän teet mistä vaan välistä tai pihdillä johtimen päältä. Jostain on jäänyt tämmöinen ja Xantiasta pitäisi olla: Liitteet:
Puhallin.jpg [ 41.37 KiB | Katsottu 6775 kertaa ]
Liekö tuo T1 ihan vaan klixon, tuskin sieltä lämpöä varsinaisesti tarvitsee anturoida. Tuntematta älyn sisäistä elämää, voisi epäillä toteutuksen olevan siten, että jos pinnistä 1 on suuri resistanssi maahan, pakotetaan ohjaus (pinniin 3) nollaan. Jos on liitin auki tehdyt mittaukset, niin niiden tulokset voinee siis ainakin pinnin 3 osalta unohtaa ja eiköhän pinnistä 1 pitäisi myös hiukan tipahtaa, kun tuon T1:n yli jää jotain, 5 V kuitenkin kuulostaa täydeltä. Mahdollisen maavian korjaus siis aluksi. Käsiin sattuneessa piirikaaviossa tuosta pinnistä 2 menee menee B003:een (polkimien luona) 13V MR:n pinniin A3. Sieltä koonti menee sitten pinnistä A5 edelleen maapisteeseen M001 (akun luona). Ja tuossa välissä kulkee toki IC01:n (rintapellin iso läpivienti) kautta.
VW Passat B7
|
|
|
|
 |
|
|